Abstract
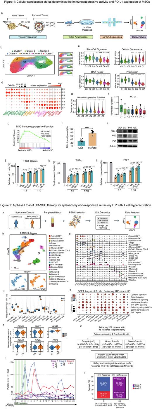
Mesenchymal stem cells (MSCs) are a heterogeneous population with the capacities of self-renewal, tissue regeneration and immunoregulation, which have attracted intensive attention for their potential application in the treatment of various immune disorders. However, the immunosuppressive efficacy of these therapies based on MSC products has not been thoroughly characterized, which may lead to inconsistent outcomes of MSC therapy in clinical trials. Cellular senescence is a state that imposes permanent proliferative arrest on cells in response to various types of stress and damage. Evidence suggests that aging MSCs tend to have a compromised immunosuppressive capability for inhibiting T cells. However, the underlying cellular and molecular mechanisms are poorly understood. It is also unknown whether the proportions and states of senescent cells in MSC products derived from various donors and different culture passages is associated with dissonant outcomes across clinical trials of MSC therapies.
Immune thrombocytopenia (ITP) is an autoimmune disease characterized by immune-mediated destruction of circulating platelets (PLTs) and suppression of PLT production. It has been reported that autoantibody-coated PLTs undergo accelerated clearance through the spleen macrophage. However, anti-PLT antibodies are detected in less than 50% of patients, which raises the possibility of alternative mechanisms of PLT destruction. In line with this, splenectomy, which removes the primary site of PLT destruction and inhibits B-cell-mediated autoantibody production, has been shown to be the most effective therapy for steroid-refractory or steroid-dependent ITP and offers the highest rate of durable response (60% to 70%) compared with other therapies. Nevertheless, 30% to 40% of refractory ITP patients still show no response to splenectomy, indicating a B-cell-independent pathogenic mechanism. Abnormal function of T cells has been reported in ITP patients, which could collectively drive the autoimmune process. Therefore, the immune mechanism underpinning ITP should be further investigated. Additionally, it is of great value to explore new therapeutic options, such as MSC-based cellular therapy, especially for splenectomy-nonresponsive refractory ITP.
Here, we performed a single-cell transcriptomic analysis of clinically used MSCs derived from adipose tissue (AD), the bone marrow (BM), the placental chorionic membrane (PM) and the umbilical cord (UC). The transcriptomic profiles of a total of 45,955 cells revealed an unprecedented level of heterogeneity in cellular senescence. We found that cultured MSCs underwent progressive cell aging, accompanied by the gradual loss of immunosuppressive function. Moreover, compared to adult MSCs (derived from AD and the BM), perinatal MSCs (derived from the PM and UC) had fewer aging cells and exhibited more potent suppressive activity. Mechanistically, we found that the impaired immunomodulatory function of senescent MSCs was associated with reduced expression of the immunosuppressive surface molecule PD-L1, which was demonstrated to be crucial for mediating the immunosuppressive activity of MSCs. Next, we performed single-cell transcriptome analysis and revealed that T-cell hyperactivation was evident in a cohort of refractory ITP patients who had no long-lasting remission after splenectomy. We therefore conducted the registered clinical trial (NCT04014166) of the use of UC-derived MSCs for refractory ITP. In this single-center, phase I trial, six refractory ITP patients received four rounds of three different doses of UC-derived MSC transfusions (0.5 × 106 MSCs/kg, n = 3; 1.0 × 106 MSCs/kg, n = 2; 2.0 × 106 MSCs/kg, n = 1). Notably, all three participants who received 1.0 × 106 or 2.0 × 106 MSCs/kg responded to the transfusions, with a manageable safety profile, while all three participants who received 0.5 × 106 MSCs/kg had no response to the transfusions. Our findings reveal the pivotal roles of cell aging and PD-L1 expression in determining the immunosuppressive efficacy of MSCs and demonstrate that PD-L1 abundant perinatal MSCs are effective in treating refractory ITP with T cell hyperactivation.
Disclosures
No relevant conflicts of interest to declare.
Author notes
Asterisk with author names denotes non-ASH members.

This feature is available to Subscribers Only
Sign In or Create an Account Close Modal